《三角洲行动》是一款设定在2035年的第一人称特战干员战术射击游戏。s8赛季更新了许多内容,那么有不少小伙伴好奇s8全面战场QCQ171怎么改比较好,下面就给大家带来s8烽火地带QCQ171改枪方案。

【改装版QCQ171冲锋枪基础介绍】
外观方面:改装版QCQ171冲锋枪整体呈深黑色,枪身采用模块化设计,机匣上方和下方均设有长条形皮卡汀尼导轨,可用于安装瞄准镜等附件。枪管前端装有消音器,枪口处有导烟装置;枪身中部为镂空式护手,减轻重量的同时增强散热;握把为垂直设计,表面有防滑纹理,扳机护圈较大便于操作;枪托为可伸缩式镂空结构,尾部带有缓冲垫。枪身上可见多处细节部件标注,如左右导轨、左右贴片、枪机、弹匣座等,整体造型紧凑且充满机械感,适合近距离作战场景。

武器代码:QCQ171冲锋枪-全面战场-6IL9M0K0BS205M2DA91B4
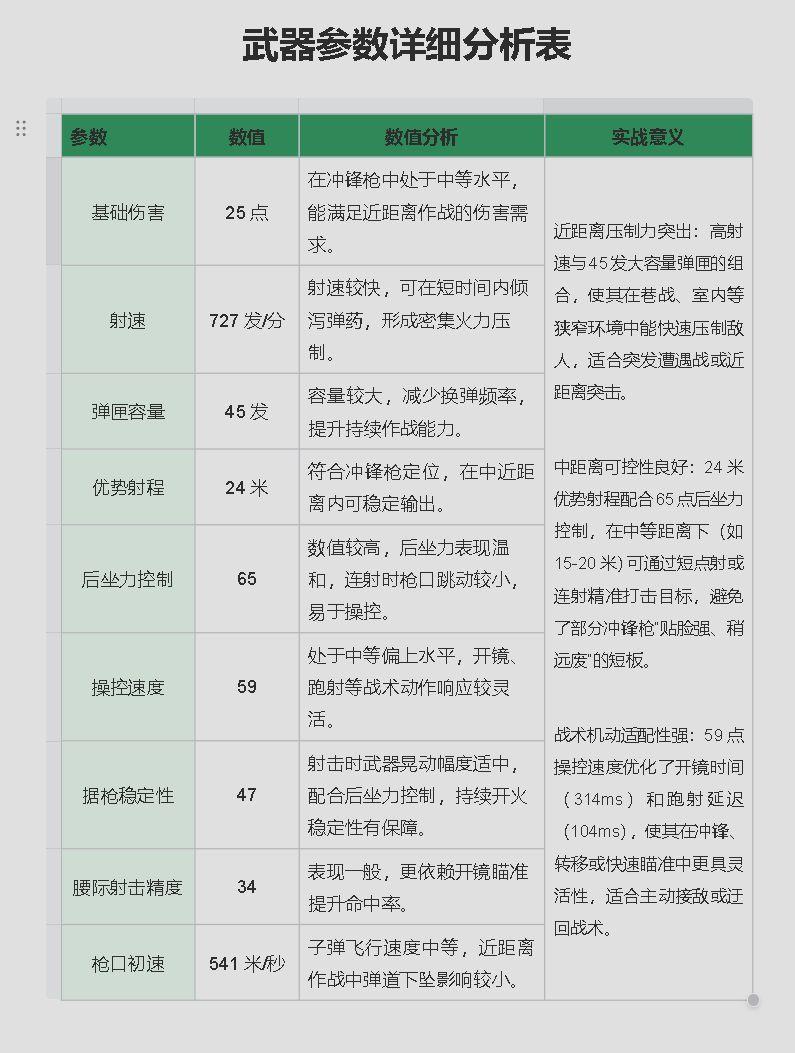
【武器数据】

后坐力与稳定性:通过改装,武器在“精准可控”与“快速响应”之间取得平衡:后坐力的大幅降低解决了冲锋枪连射弹道分散的痛点,而操控速度的优化则保留了其灵活机动的核心优势,尤其适合近距离遭遇战、室内CQB等需要快速瞄准、持续压制的场景,综合战斗力显著提升。

从数据种可以得出:改装版QCQ171冲锋枪是一把“近距离强势、中距离可用”的均衡型武器。其核心优势在于高射速、大容量弹匣与易控后坐力的结合,既能在贴脸战斗中形成火力压制,也能在中等距离通过精准操控实现稳定输出。操控速度与稳定性的平衡,使其对新手友好且上限适中,适合注重近战火力密度、追求“灵活突进+持续压制”战术的玩家。尽管在远距离作战中存在天然短板,但在其定位场景(近战及25米内中距离)中表现可靠,是一把兼具实用性与泛用性的冲锋枪。
适合玩家:新手/进阶玩家:后坐力控制优异,上手门槛低,新手可快速掌握射击节奏;进阶玩家能利用其射速和容量优势,在近战中打出高效输出。
近战冲锋/巷战爱好者:契合“贴脸钢枪”“快速突脸”等激进打法,武器特性与近距离作战需求高度匹配,适合喜欢主动发起战斗的玩家。
团队近战火力手:在团队作战中可承担突进、房间清剿、近距离火力支援等角色,为队友创造推进空间。
不适合玩家远距离作战偏好者:受限于伤害衰减和射程,超过25米后输出效率明显下降,不适合依赖远程精准射击的玩家。
极致精度追求(非近战):腰**度一般,中远距离依赖开镜瞄准,对“无镜腰**准度”有极高要求的玩家可能感到适配性不足。
【弹道体现】

从图中可以看出,子弹量上去了,由原来的30发提升至45发,提升了一定的续航能力,提升了容错性,当然这把枪在中距离也有一战之力!比较适合锋医这种可以随时补充子弹的,整理这次的改枪还是比较可控的,推荐大家去使用!

手感与总结:改装版QCQ171冲锋枪手感轻盈易控,火力输出直接:后坐力控制优异(65),连射时枪口上扬和左右晃动幅度小,射击节奏稳定易掌握;操控速度中等偏上(59),开镜、跑射响应灵活,配合45发大容量弹匣,腰射时虽精度一般(34),但近距离倾泻弹药时火力压制感强,整体反馈流畅,适合快速突进和近距离持续作战,新手也能快速上手形成有效输出。
上一篇:燕云十六声神厨小东家成就获取指南
下一篇:摩尔庄园水上竞速怎么参加